12月13日,陜西省衛生健康委、陜西省中醫藥管理局聯合印發陜西省新冠病毒感染中醫藥預防方案第三版及治療方案第四版。
該方案為貫徹落實國家及省委省政府關于新型冠狀病毒肺炎疫情防控工作部署要求,充分發揮中醫藥在疫情防治中的作用,結合當前全省疫情防控救治工作情況,由全省新冠肺炎中醫藥防治專家組,根據新冠病毒感染性疾病特點及我省地域氣候特征,對原有方案進行修訂而成。
整個方案分為成人及兒童兩個類別,包括預防和治療兩個方面。預防方案既包括中藥內服、中醫外治等預防方藥,也包括食療方法及飲食、起居、運動等生活調攝,為普通人群、脆弱人群、密接人群提供中藥湯劑、中成藥等多種預防方案。第四版的治療方案對第三版方案進行了優化,分別提出了成人及兒童無癥狀感染者、輕型、普通型及恢復期感染者的中醫辨證論治方案,提供了臨床相關癥狀的常用中成藥參考目錄,方便廣大臨床一線醫生及感染者參考使用。
關于印發陜西省新冠病毒感染中醫藥預防方案(第三版)和治療方案(試行第四版)的通知

各設區市、楊凌示范區衛生健康委(局)、中醫藥管理局,韓城市、神木市、府谷縣衛生健康局,各委直委管醫院:
為貫徹落實國家及省委省政府關于新型冠狀病毒肺炎疫情防控工作部署要求,充分發揮中醫藥在疫情防治中的作用,結合當前疫情防控救治工作情況,我委組織專家對原有方案進行修訂,形成了陜西省新冠病毒感染中醫藥預防方案(第三版)及治療方案(試行第四版),現印發給你們,請參照執行。
附件:
1.陜西省成人新冠病毒感染中醫藥預防方案(第三版)
2.陜西省兒童新冠病毒感染中醫藥預防方案(第三版)
3.陜西省成人新冠病毒感染中醫藥治療方案(試行第四版)
4.陜西省兒童新冠病毒感染中醫藥治療方案(試行第四版)
陜西省衛生健康委
陜西省中醫藥管理局
2022年12月13 日
附件1
陜西省成人新冠病毒感染中醫藥預防方案(第三版)
一、預防方藥
(一)中藥內服
1.適用對象:普通人群、脆弱人群。
方藥: 生黃芪30g、黨參15g、炒白術10g、防風10g、茯苓10g、廣藿香10g(后下)、貫眾15g、蘆根30g、生甘草6g。
煎服法:藥物用涼水浸泡30分鐘,大火熬開后改為小火15分鐘,煎煮兩次,共取汁400ml,早、晚餐后半小時服用。每天一劑,連服3-5天。
注意事項:服藥期間應清淡飲食,宜少食辛辣刺激、生冷及其他不易消化的食物;服藥期間不宜飲濃茶、酒、咖啡等,以免降低藥效;孕婦慎用。
中成藥:可選用玉屏風顆粒、補中益氣丸(顆粒)、生血寶合劑、金水寶膠囊(片)等,請按藥品說明書或在醫生指導下使用。
2.適用對象:密接人群。
方藥: 黃芪15g、炒白術10g、防風10g、蘇葉10g、金銀花15g、連翹10g、蒲公英15g、大青葉15g、桔梗10g、蘆根15g、炒山藥15g、生甘草6g。
煎服法:藥物用涼水浸泡30分鐘,大火熬開后改為小火15分鐘,煎煮兩次,共取汁400ml,早、晚餐后半小時服用。每天一劑,連服3-5天。
注意事項:服藥期間應清淡飲食,宜少食辛辣刺激、生冷及其他不易消化的食物;服藥期間不宜飲濃茶、酒、咖啡等,以免降低藥效;孕婦慎用。
中成藥:可選用玉屏風顆粒、補中益氣丸(顆粒)、生血寶合劑、金水寶膠囊等,請按藥品說明書或在醫生指導下使用。
(二)中醫外治
1.佩戴香囊
方藥:藿香8g、佩蘭8g、丁香6g、艾葉8g、蒼術8g、九節菖蒲8g、細辛6g、吳茱萸6g、草果仁8g、高良姜8g。
用法:藥物打粉,裝香囊佩戴或置于衣袋、枕下等處;亦可取上述少量藥粉,制作熏香,焚香驅邪。
備注:對上述藥物或其成份過敏者禁用;妊娠期婦女慎用。
2.艾灸
穴位:關元、神闕、足三里等。
方法:每次10-15分鐘,局部發紅即可,每日一次,以5天為一療程。
注意:請在醫師指導下使用;妊娠期婦女慎用。
二、食療方法
可適量食用荸薺、百合、蓮藕、雪梨、銀耳、山藥、魚腥草等;咽喉不適者,可適量飲用金銀花茶、菊花茶等,或飲用代茶飲(金銀花3克、菊花3克、荷葉3克、胖大海3克、佩蘭3克,開水沖泡頻服)。
三、生活調攝
(一)個人防護
加強新冠疫苗接種;戴口罩、勤洗手;保持良好的個人及環境衛生,提高健康素養。
(二)飲食
均衡營養,合理膳食;避免暴飲暴食,忌食生冷油膩食物;忌過食熱性食物,如牛羊肉、辛辣等食物。
(三)起居
保證充足睡眠;保持平和心態;注意室內通風。
(四)運動
適度有氧運動,可選八段錦、太極拳、廣播體操等;不宜劇烈運動,避免過汗耗氣。
附件2
陜西省兒童新冠病毒感染中醫藥預防方案(第三版)
一、中藥內服
方藥:黃芪6g、白術5g、防風3g、北沙參6g、金銀花4g、桔梗4g、炒麥芽4g、生甘草3g。
用法:3月以上服用,3歲以下,每日半劑;3歲以上,每日1劑。
煎服法:代茶飲,或將藥物用涼水浸泡30分鐘,大火熬開后改為小火15分鐘,煎煮兩次,共取汁50-100ml,分早晚兩次服用,連服5天。
中成藥:玉屏風顆粒,黃芪顆粒,請按藥品說明書或在醫生指導下使用。
二、中醫外治
1.芳香療法
方藥:藿香6g、蒼術6g、菖蒲6g、草果6g、白芷6g、艾葉6g、蘇葉6g。
用法:水煎室內熏蒸、研末香爐點燃或香囊佩戴。
注意:對上述藥物成分過敏或患有過敏性鼻炎、哮喘等過敏性疾病禁用。
2.小兒推拿
方法:摩腹、按揉足三里、捏脊。
注意:相關操作需經過中醫藥專業人員指導或培訓。
三、飲食起居
1.飲食
均衡營養,合理膳食;溫度適宜,定時定量;避免暴飲暴食;可用菊花、金銀花代茶飲;也可用荸薺、百合、蓮藕、雪梨、銀耳、山藥等煎水或熬粥食用。忌過食熱性食物,如牛羊肉、辛辣等食物。
2.預防、起居
及時接種新冠病毒疫苗;外出佩戴口罩,減少到人群密集場所活動;勤洗手,不隨意摳鼻、揉眼;咳嗽、噴嚏時,注意遮擋口鼻;保證充足睡眠;注意室內通風換氣;適度有氧運動。
附件3
陜西省成人新冠病毒感染中醫藥治療方案(試行第四版)
本病屬于中醫“疫”病范疇,病因為感受“疫戾”之氣,病位在肺,基本病機特點為“寒、濕、熱、毒”。根據新型冠狀病毒感染性疾病特點及我省地域氣候特征,制定本方案。相關中成藥的使用參見附表。
一、無癥狀感染者
治法:益氣固表,解毒生津。
處方:益肺解毒湯加減。
方藥:生黃芪15g、炒白術10g、防風6g、金銀花10g、連翹15g、藿香15g(后下)、貫眾15g、桔梗10g、蘆根30g、生甘草6g。
煎服法:藥物用涼水浸泡30分鐘,大火熬開后改為小火15分鐘,煎煮兩次,共取汁400ml,早、晚餐后半小時服用。
二、輕型(風熱夾濕)
主癥:發熱微惡寒,干咳少痰,咽癢咽痛,身困乏力。
舌脈:舌質淡,苔薄白膩,脈浮滑。
治法:疏風清熱,健脾利咽。
處方:清瘟護肺湯加減。
方藥: 金銀花15g、連翹15g、佩蘭10g、杏仁10g、浙貝母15g、桔梗10g、防風10g、炒白術15g、茯苓15g、黨參15g、竹葉10g、麥冬15g、玄參15g、蘇葉10g、茵陳15g、生甘草6g。
煎服法:藥物用涼水浸泡30分鐘,大火熬開后改為小火15分鐘,煎煮兩次,共取汁400ml,早、晚餐后半小時服用。
三、普通型
1.外寒內熱,濕毒蘊結
主癥:發熱或高熱,伴見惡寒,全身痠痛,無汗或微汗,咽喉灼熱甚或疼痛,煩躁不安,脈浮緊。
舌脈:舌質淡紅(嫩紅、紅絳),苔薄黃膩(濁膩)。
治法:發汗解表,兼清里熱。
處方:大青龍湯加減。
方藥:麻黃8g、桂枝10g、杏仁10g、生石膏30g(先煎)、牛蒡子10 g、桔梗10g、藿香15g(后下)、貫眾15g、蒲公英15g、蘆根30g、白茅根30g、生甘草6g。
煎服法:藥物用涼水浸泡30分鐘,大火熬開后改為小火15分鐘,煎煮兩次,共取汁400ml,早、晚餐后半小時服用。
2.風寒襲表,氣虛濕滯
主癥:憎寒壯熱,無汗,頭項不舒,肢體酸痛,咳嗽有痰,鼻塞聲重,胸膈痞悶,身困乏力,納呆便溏。
舌脈:舌苔白膩,脈浮按之無力。
治法:散寒祛濕,益氣解表。
處方:人參敗毒散加減。
方藥:羌活10g、獨活10g、柴胡16g、前胡10g、川芎10g、枳殼10g、茯苓15g、桔梗10g、黨參15g、薄荷12g(后下)、生姜10g、粳米30g、甘草6g。
煎服法:藥物用涼水浸泡30分鐘,大火熬開后改為小火15分鐘,煎煮兩次,共取汁400ml,早、晚餐后半小時服用。
3.寒濕襲表,疫毒傷肺
主癥:發熱,乏力,身體困重,嗅覺、味覺減退,微咳,納呆脘痞,大便粘膩不爽。
舌脈:舌質淡紅,苔薄白膩,脈濡或滑。
治法:解表化濕,宣肺透熱。
處方:藿香正氣加減。
方藥:藿香15g(后下)、紫蘇葉6g、麩炒白術15g 、茯苓15g、陳皮10g、姜半夏10g、厚樸10g、蘆根30g、荷葉10g、桔梗10g、滑石18g(布包煎)、生甘草6g。
煎服法:藥物用涼水浸泡30分鐘,大火熬開后改為小火15分鐘,煎煮兩次,共取汁400ml,早、晚餐后半小時服用。
4.濕熱蘊肺
主癥:發熱困倦,胸悶腹脹,肢酸,咽痛,口渴,汗出不暢,小便短赤。
舌脈:舌淡紅,苔薄白膩或薄黃,脈滑數或濡。
治法:清熱解毒,利濕化濁。
處方:甘露消毒丹加減。
方藥:藿香15g(后下)、黃芩10g、射干10g、九節菖蒲15g(后下)、浙貝母15g、白豆蔻10g(后下)、桔梗15g、薄荷12g(后下)、連翹15g、魚腥草30g、蘆根30g、滑石18g(布包煎)、生甘草6g。
煎服法:藥物用涼水浸泡30分鐘,大火熬開后改為小火15分鐘,煎煮兩次,共取汁400ml,早、晚餐后半小時服用。
四、重型、危重型
重型、危重型,參照國家最新版新型冠狀病毒感染診療方案進行中西醫結合救治。
五、恢復期
1.余熱未清
主癥:身熱多汗,或有微渴,心胸煩熱,氣逆欲嘔,口干喜飲,氣短神疲。
舌脈:舌紅少苔,脈虛數。
治法:清熱生津,益氣和胃。
處方:竹葉石膏湯加減。
方藥:竹葉10g、生石膏30g(先煎)、姜半夏10g、麥冬15g、粳米30g、太子參10g、生甘草6g。
煎服法:藥物用涼水浸泡30分鐘,大火熬開后改為小火15分鐘,煎煮兩次,共取汁400ml,早、晚餐后半小時服用。
2.肺脾氣虛
主癥:氣短,倦怠乏力,納差嘔惡,痞滿,大便無力,便溏不爽。
舌脈:舌淡胖,苔白膩。
治法:健脾益氣,化濕和胃。
處方:香砂六君子湯加減。
方藥:法半夏9g、陳皮10g、黨參15g、炙黃芪30g、炒白術10g、茯苓15g、藿香10g(后下)、砂仁6g(后下)、甘草6g。
煎服法:藥物用涼水浸泡30分鐘,大火熬開后改為小火15分鐘,煎煮兩次,共取汁400ml,早、晚餐后半小時服用。
3.氣陰兩虛
主癥:神倦乏力,氣短,咳嗽,痰少,納差。
舌脈:舌暗或淡紅,苔薄膩,脈沉細。
治法:益氣養陰。
處方:麥味補中益氣湯加減。
方藥:太子參15g、麥冬30g、五味子6g、生黃芪15g、炒白術10g、陳皮6g、當歸10g、北沙參15g、杏仁10g、炙枇杷葉15g、炙百合30g、炙甘草6g。
煎服法:藥物用涼水浸泡30分鐘,大火熬開后改為小火15分鐘,煎煮兩次,共取汁400ml,早、晚餐后半小時服用。
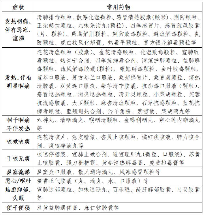
附表:
陜西省成人新冠病毒感染者治療常用中成藥參考

注意:
1.上述中成藥選擇其中一種,須按藥品說明書服用或咨詢醫生,一般3~5天或癥狀消失即停止用藥,如癥狀無緩解或加重,請及時到正規醫療機構就診。
2.特殊人群,如嬰幼兒、哺乳期婦女、孕婦、老年人以及合并基礎疾病人群建議在醫生指導下服用。
附件4
陜西省兒童新冠病毒感染中醫藥治療方案(試行第四版)
本病屬于中醫“疫病”范疇,病因為疫毒之邪,由口鼻而入,病位在肺衛,也可累及脾、胃等多個臟器。小兒臟腑嬌嫩,易虛易實,易寒易熱,易于受到疫毒侵襲,出現肺衛受損,甚則心肝受累。疾病過程中有虛、寒、濕、熱、毒等病機變化。中醫藥治療原則為早防、早診、早治。相關中成藥的使用參見附表。
一、 藥物口服
(一)無癥狀感染者
治法:益氣解毒。
處方:異功散加減。
方藥:太子參6g、白術6g、茯苓5g、生甘草3g、金銀花6g、板藍根6g、桔梗5g、黃芩5g、陳皮6g、炒麥芽5g。
煎服法:藥物用涼水浸泡30分鐘,大火熬開后改為小火15分鐘,煎煮兩次,共取汁50-100ml,連服3-5天。
用法:3月以上服用,3歲以下每日0.5劑,3-6歲每日1劑,6-9歲每日1.5劑,9歲以上每日2劑,均分3次口服。
(二)輕型
1.風熱證
主癥:發熱,有汗或無汗,頭痛鼻塞,咽痛,或偶有咳嗽,咽紅腫痛。
舌脈:舌質紅,苔薄黃,脈浮數。
治法:疏風解表,清熱解毒。
處方:銀翹散加減。
方藥:金銀花6g、桑葉6g、連翹4g、桔梗6g、牛蒡子6g、蘆根8g、玄參6g、白芍5g、雞內金5g、荊芥5g、鉤藤6g、甘草3g、生石膏8g(先煎)、知母5g。
加減:發熱加柴胡6-10g,鼻塞加辛夷4-6g,惡心嘔吐加陳皮4-6g、竹茹4-6g;便干結加炒枳實5-10g。
煎服法:藥物用涼水浸泡30分鐘,大火熬開后改為小火15分鐘,煎煮兩次,共取汁50-100ml,連服3-5天。
用法:3月以上服用,3歲以下每日0.5劑,3-6歲每日1劑,6-9歲每日1.5劑,9歲以上每日2劑,均分3次口服。
2.風寒夾濕,兼有里熱證
主癥:惡寒發熱,無汗,頭痛項強,肢體酸楚疼痛,口苦微渴,可伴有惡心嘔吐。
舌脈:舌苔白或微黃,脈浮。
治法:發汗解表,散寒除濕,兼清里熱。
處方:九味羌活湯加減。
方藥:羌活6g、防風6g、蒼術6g、細辛1.5g、川芎6g、 白芷6g、生地6g、黃芩6g、金銀花6g、枳實5g、厚樸4g、柴胡6g、葛根5g、甘草3g。
煎服法:藥物用涼水浸泡30分鐘,大火熬開后改為小火15分鐘,煎煮兩次,共取汁50-100ml,連服3-5天。
用法:3月以上服用,3歲以下每日0.5劑,3-6歲每日1劑,6-9歲每日1.5劑,9歲以上每日2劑,均分3次口服。
(三)普通型
1.痰熱蘊肺證
主癥:發熱,咳嗽痰多,色黃,憋悶氣促,大便秘結,咽紅。
舌脈:舌質紅,苔黃膩或黃燥,脈滑數或弦滑。
治法:宣肺清熱,化痰止咳。
處方:麻杏石甘湯加減。
方藥:生麻黃3g、苦杏仁3g、生石膏10g(先煎)、清半夏6g、黃芩9g、陳皮6g、桑白皮9g、蜜紫苑6g、浙貝母5g、蘆根10g、全瓜蔞6g、枳實6g、雞內金6g、生甘草3g。
煎服法:藥物用涼水浸泡30分鐘,大火熬開后改為小火15分鐘,煎煮兩次,共取汁50-100ml,連服3-5天。
用法:3月以上服用,3歲以下每日0.5劑,3-6歲每日1劑,6-9歲每日1.5劑,9歲以上每日2劑,均分3次口服。
2.寒濕阻肺證
主癥:發熱,或未熱,咳嗽,咯白色泡沫痰,鼻塞,清涕,倦息乏力,或嘔惡。
舌脈:舌質淡或淡紅,苔白或白膩,脈濡。
治法:解表蠲飲,宣肺止咳。
處方:小青龍湯加減。
方藥:生麻黃3g、桂枝4g、炙甘草3g、干姜4g、細辛1.5g、五味子5g、法半夏4g、白芍6g、蒼術5g、陳皮5g、瓜蔞6g、浙貝母5g、款冬花5g 、蜜紫苑5g。
煎服法:藥物用涼水浸泡30分鐘,大火熬開后改為小火15分鐘,煎煮兩次,共取汁50-100ml,連服3-5天。
用法:3月以上服用,3歲以下每日0.5劑,3-6歲每日1劑,6-9歲每日1.5劑,9歲以上每日2劑,均分3次口服。
(四)重型、危重型
重型、危重型,參照國家最新版新型冠狀病毒感染診療方案進行中西醫結合救治。
(五)恢復期
1.肺脾氣虛證
主癥:氣短,倦息乏力,納差嘔惡,痞滿,大便無力,便溏不爽。
舌脈:舌淡胖,苔白膩,脈細無力。
治法:益氣健脾。
處方:香砂六君子湯化裁。
方藥:太子參5g 、炒白術3g、茯苓5g、炙甘草3g、法半夏3g、陳皮5g、木香3g (后下) 、砂仁3g(后下) 、黃芪5g、佩蘭3g、雞內金5g。
煎服法:藥物用涼水浸泡30分鐘,大火熬開后改為小火15分鐘,煎煮兩次,共取汁50-100ml,5-7天。
用法:3月以上服用,3歲以下每日0.5劑,3-6歲每日1劑,6-9歲每日1.5劑,9歲以上每日2劑,均分3次口服。
2.氣陰兩虛證
主癥:乏力,氣短,口干,口渴,心悸,汗多,納差,低熱或不熱,干咳少痰。
舌脈:舌干少津,脈細或虛無力。
治法:益氣養陰,清熱生津。
處方:沙參麥冬湯合生脈散化裁。
方藥:北沙參5g、麥冬6g、西洋參5g 、五味子5g、生石膏6g(先煎)、淡竹葉5g、桑葉5g、蘆根6g、丹參6g、玄參5g、川貝1g、生甘草3g。
煎服法:藥物用涼水浸泡30分鐘,大火熬開后改為小火15分鐘,煎煮兩次,共取汁50-100ml,連服5-7天。
用法:3月以上服用,3歲以下每日0.5劑,3-6歲每日1劑,6-9歲每日1.5劑,9歲以上每日2劑,均分3次口服。
二、 外治療法
(一)推拿療法
1.癥見咳嗽
予清肺經、揉肺俞、揉膻中、點揉列缺。
2.癥見發熱
予開天門、推坎宮、運太陽、揉風池、清天河水、清肺經。
3.癥見頭痛、鼻塞、流涕
予開天門、推坎宮、點揉迎香、揉太陽、點揉風池、掐揉耳后高骨。
4.癥見肌肉酸痛、惡風
予揉肺俞、清肺經、推膀胱經、點揉風池。
注意:相關操作需經中醫藥專業人員指導或培訓。
(二)穴位敷貼
用于咳嗽癥狀者。
藥物:寒性咳嗽用藥(延胡索、炒白芥子、甘遂、細辛)以3:1:1:0.5比例,熱性咳嗽用藥(延胡索、黃芩、桑白皮、甘遂)以3:3:3:1比例共研為細末,生姜汁調制,放于敷料之上,大約直徑2~3cm、做成厚度為0.3cm的敷貼。
操作:可貼于患兒雙側肺俞、膈俞、大椎、定喘、膻中、天突等穴位,固定。每次敷貼時間為1~4h,連用3-5天。
注意:穴位貼敷請在醫療機構中進行。
(三)耳穴療法
用于發熱、咳嗽癥狀者。
耳穴取肺、咽喉、氣管、神門、三焦、內分泌等穴位,以王不留行籽貼壓,每3日貼1次,雙耳交替貼壓。
注意:耳穴治療請在醫療機構進行。
附表:陜西省兒童新冠病毒感染治療常用中成藥參考

注意:
1.上述中成藥選擇其中一種,須按藥品說明書服用或咨詢醫生,一般3~5天或癥狀消失即停止用藥。
2.如出現發熱3天不能退熱,或持續高熱、劇烈咳嗽、呼吸困難、精神差等嚴重癥狀,請及時到正規醫療機構就診。